Skip to main content

LDAP Group Mapping in Access Server

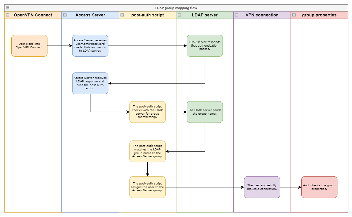
With Lightweight Directory Access Protocol (LDAP), users can connect to your Access Server with their LDAP credentials and access resources. You can configure the access control rules to grant access globally for all users or on a per-user and per-group basis. Typically, the server administrator manually assigns users to groups, but you can automate group assignments.

After successful authentication, the Access Server can run a post-auth (post-authentication) Python3 script to perform additional tasks. We provide a post-auth script that reads an LDAP group membership attribute supplied by the LDAP server and uses that to assign the user to a group in Access Server automatically.

LDAP-group-mapping-flow.png